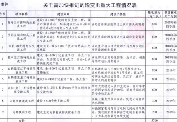
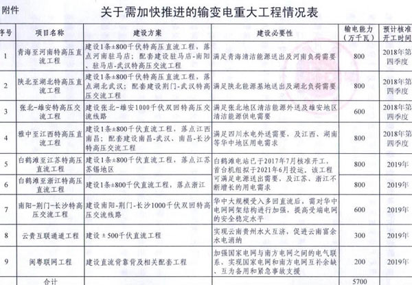
On September 7th, it was learned that the National Energy Administration issued the "Notice on Accelerating the Planning and Construction of a Batch of Key Projects for Power Transmission and Transformation". Guonengfa Electric Power [2018] No. 70, "Notice" pointed out that to supplement the infrastructure sector The strength of the board will play an important role in optimizing the investment structure, clean energy consumption, and precise power poverty alleviation, and accelerate the promotion of 9 items from Qinghai to Henan UHV DC, Baihetan to Jiangsu, Baihetan to Zhejiang UHV DC. The construction of key transmission and transformation projects will total 57 million kilowatts of transmission capacity (see the annex for the project).

Analysis of nine key projects found that the first time the approved start-up time is concentrated in the fourth quarter of 2018 and 2019, it is more urgent. Second, the main project types are DC and AC UHV projects, which aim to send clean energy from the northwest and southwest to power load centers such as Jiangsu and Zhejiang.
Since the “Twelfth Five-Year Plan”, China's power grid investment has generally maintained growth. In 2017, grid investment began to decline for the first time. According to the latest data from the National Energy Administration, in the first half of 2018, the investment amount of China's power grid project was 203.6 billion yuan, a sharp drop of 15.1% year-on-year.
The issuance of the Notice on Accelerating the Planning and Construction of a Batch of Key Projects for Substation will directly promote the investment in power grid construction and benefit high-voltage equipment manufacturers such as Pinggao Electric.
The original document is as follows:



Mailbox:taxinqiao@163.com Website:yihuashijing.com
Shandong Xinqiao Industrial Co., Ltd. Copyright Technical support:Nuodun Network
Headquarters:0538-8151706 Fax:0538-8151704
Address:The new North Road of the steel market of Tai'ant
Branch:0538-5018001 Fax:0538-5018004
Address:Tai'an national Mountain Center